化工大省又出新標準!事關化工園區安全風險評價和應急救援體系評估
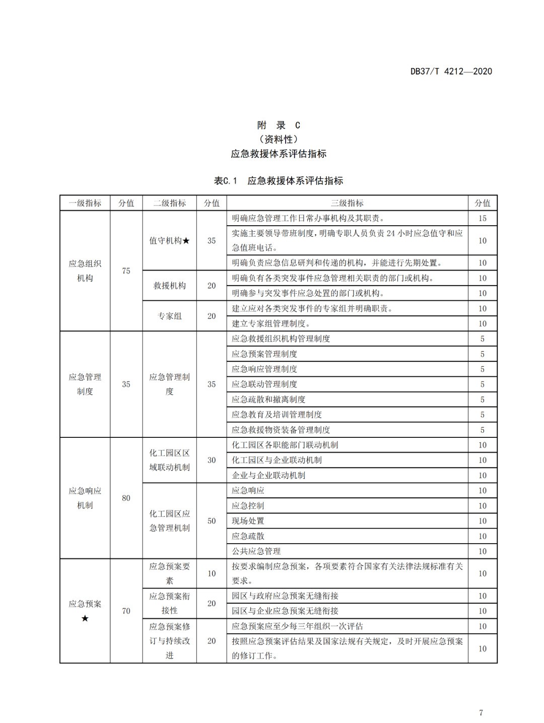
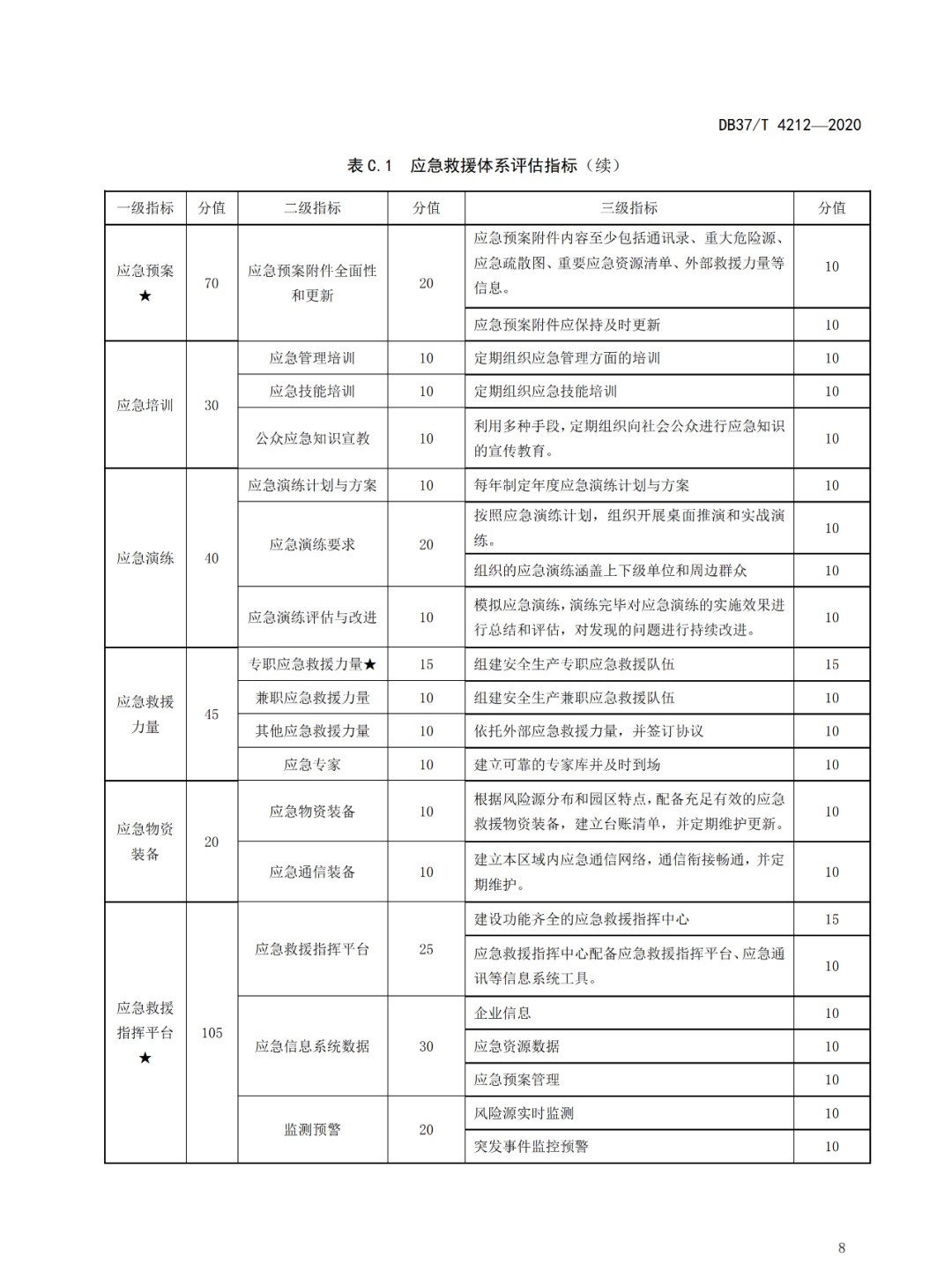
近日,山東省市場監督管理局批準發布了33項山東省地方標準。其中的《化工園區生產安全事故應急救援體系評估指南》(DB37/T 4212-2020)、《化工園區整體性安全風險評價導則》(DB37/T 4213-2020)由青島賽飛特風險防控技術研究院有限公司、山東省應急管理協會、山東省安全生產管理協會、山東省高端化工產業發展促進會聯合起草,現分享給各位:





























近日,山東省市場監督管理局批準發布了33項山東省地方標準。其中的《化工園區生產安全事故應急救援體系評估指南》(DB37/T 4212-2020)、《化工園區整體性安全風險評價導則》(DB37/T 4213-2020)由青島賽飛特風險防控技術研究院有限公司、山東省應急管理協會、山東省安全生產管理協會、山東省高端化工產業發展促進會聯合起草,現分享給各位:




























