“雙體系”寫入新《安全生產法》,如何正確理解其與標準化之間的關系?
《中華人民共和國安全生產法(修正草案)》已通過。草案把保護人民生命安全擺在首位,進一步強化和落實生產經營單位主體責任,要求構建安全風險分級管控和隱患排查治理雙重預防體系;進一步明確地方政府、應急管理部門和行業管理部門相關職責;進一步加大對安全生產違法行為處罰力度,提高違法成本。
其中要求構建安全風險分級管控和隱患排查治理雙重預防體系,安全生產法中已經包含安全生產標準化的要求,為什么又要寫入雙重預防體系?正確理解安全標準化體系和“雙體系”之間關系,尤為重要。
然而,“雙重預防機制”建設是“糟粕”嗎?當然不是!
雙重預防機制建設是根本 安全標準化是載體
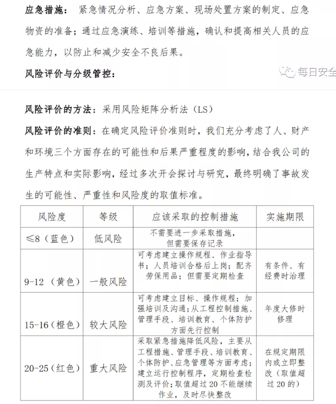
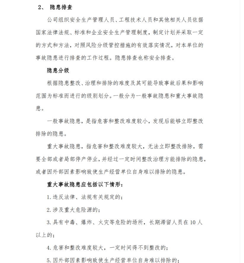
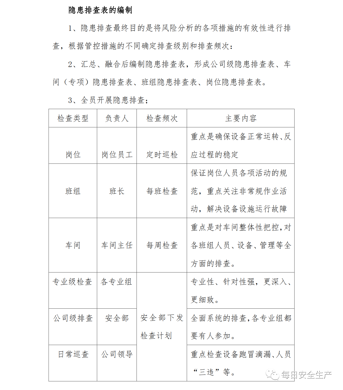
安全生產標準化是借鑒《職業健康安全管理體系》(OHSAS18001)、ISO45001、GB/T28001等體系模式建立發展起來的,在近年國內安全發展中發揮了重要作用。國務院安委會在《國務院安委會關于深入開展企業安全生產標準化建設的指導意見》(安委〔2011〕4號)中,明確指出了企業安全生產標準化建設是落實企業安全生產主體責任的必要途徑,是強化企業安全生產基礎工作的長效制度,是政府實施安全生產分類指導、分級監管的重要依據,是有效防范事故發生的重要手段。安全生產標準化給出了加強安全管理的具體途徑和方法。 安全管理的核心是風險管理,隱患排查治理是風險管控措施的監控過程。在現階段國家推出風險管控與隱患治理雙重預防機制,對于有效防控各類事故的發生具有很好的現實意義。 雙重預防機制建設的根本任務是通過風險管理全面辨識并管控各類危險源,從而解決“想不到”的問題;在此基礎上,針對我國事故防控出現的屏障(措施)漏洞多、有效性差等主要問題,開展隱患排查治理,重點整治人的不安全行為、物的不安全狀態以及管理缺陷等專項措施,堵塞屏障上的這些缺陷、漏洞,使防控屏障(措施)能夠發揮應有作用,有效遏制因防控屏障(措施)無效、 低效而導致的事故高發,解決“管不住”的問題。 雙重預防機制建設覆蓋了政府、企業安全發展的方方面面,具備扎實的理論基礎,是契合國家企業安全發展水平的有效做法。 安全標準化作為一個體系管理工具,覆蓋要素比較多,比如:領導作用、目標管理、變更管理、設備完整性、承包商等等要素,這些要素全部都是風險管控措施,都可以認為是雙重預防機制的中風險管控的具體做法和標準。 雙重預防機制中關注對設備設施、作業活動等可能直接導致事故發生的原因,辨識、分析出其中的風險,制定管控措施,進行分級管控,并對風險管控措施的有效性進行監控(隱患排查治理),其可以作為安全標準化的要素組成部分。 二者并不存在任何的矛盾。對企業而言,通過雙重預防機制建設,采用科學有效的分析方法(SCL、JHA、HAZOP、LOPA)等分析方法對企業風險進行辨識、分級、管控,提升本質性安全水平。通過對標安全生產標準化中領導作用、目標管理、檢查與自評等要素運行,提升企業綜合管理水平。 即通過雙重預防機制建設,抓重點、抓關鍵,通過安全標準化運行,抓全面、抓系統。雙重預防機制建設是根本,安全標準化是載體。二者相輔相成,互為補充促進。企業在理解國家文件時,應該全面系統地把握文件頒布的背景、意義、基本精神和主要目的等,而不應該孤立地理解一兩個概念、工具的提法。 (中國化學品安全協會 岳遠林)
關于安全生產標準化和雙重預防機制建設,各地有各地的做法,不同企業有不同的嘗試。要搞清楚兩者的關系,首先要搞清楚體系的來源、作用,了解體系的定位。
安全生產標準化起源于上世紀80年代,最早應用于煤礦領域,后期逐步發展完善,2011年國家發布了正式文件,它的關鍵在于“合法合規”,是企業安全生產的基礎。雙重預防機制是國家在2015年天津瑞海“8·12”事故后提出的,2016初步形成規范指導文件,目前各個地方開展程度不同。它的關鍵在于構建了風險、隱患、事故鏈,是企業安全管理的核心,側重于防止事故發生。綜合而言,雙重預防機制是靈魂,解決的是事故可防的問題;安全生產標準化是基礎,解決的是提出事故防范的各項保障措施。
那么如何做雙重預防機制和安全生產標準化的融合呢?

































