重磅!國務院常務會議通過《中華人民共和國安全生產法(修正草案)》(附全文)


01 《安全生產法》前世今生 《中華人民共和國安全生產法》是為了加強安全生產工作,防止和減少生產安全事故,保障人民群眾生命和財產安全,促進經濟社會持續健康發展,制定本法。 由中華人民共和國第九屆全國人民代表大會常務委員會第二十八次會議于2002年6月29日通過公布,自2002年11月1日起施行。 根據2009年8月27日第十一屆全國人民代表大會常務委員會第十次會議關于《關于修改部分法律的決定》第一次修正。 2014年8月31日第十二屆全國人民代表大會常務委員會第十次會議通過全國人民代表大會常務委員會關于修改《中華人民共和國安全生產法》的決定,自2014年12月1日起施行。

02
修訂背景歷程


03
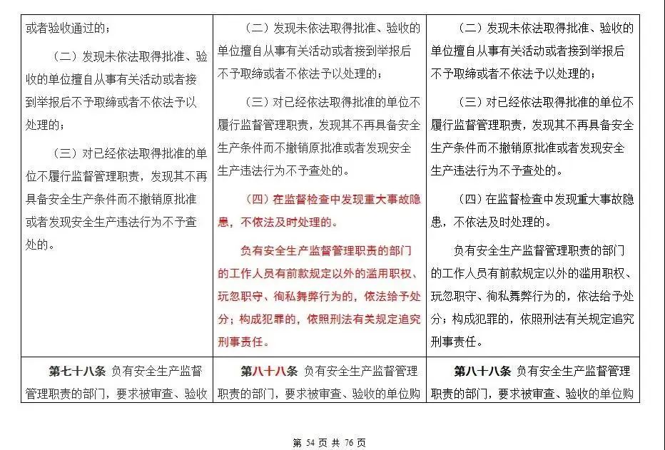
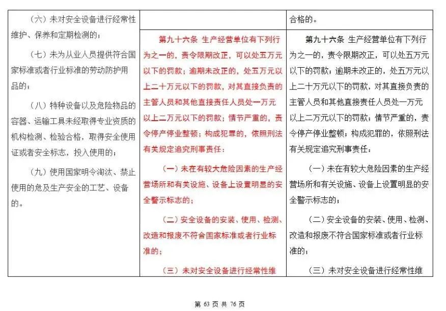
新舊《安全生產法》對比
修改前后對照如下












































































